User Tools

Site Tools


  • Deutsch (German)
  • English
  • Français (French)
  • Italiano
passenger_model

Passenger transport

Land transport

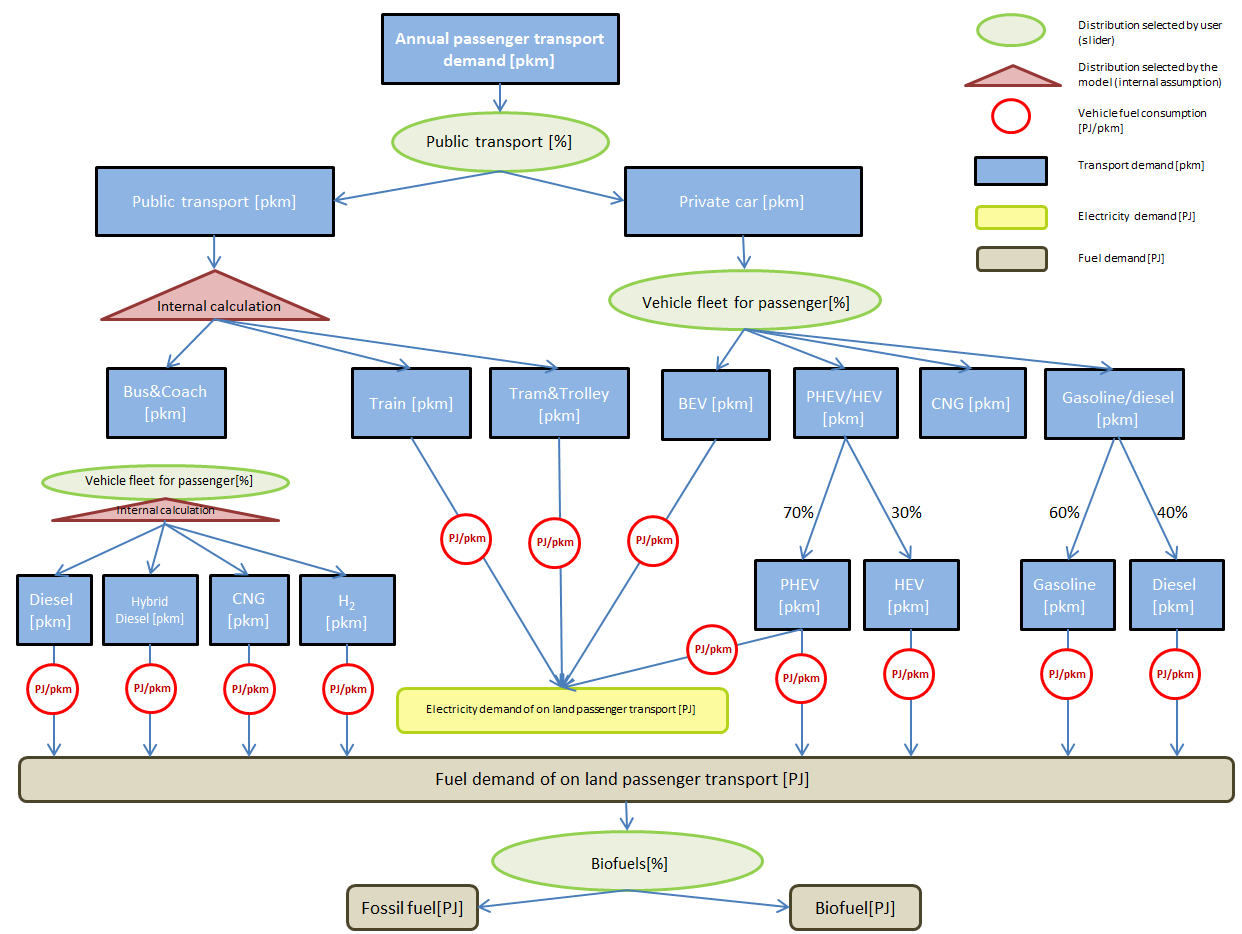
The starting point is the annual transport demand per capita (pkm/inhabitant). This value is multiplied by the Swiss population selected by the user. The number includes transport on road and by train but it does not include what is considered as soft mobility (walking and bike).

The considered transport modes are car, train, tram&trolley and bus. The user can select the percentage of public transport, which determines the sum of train, tram&trolley and bus. Data from year 2010 [2] has been used for obtaining the shares of the train, tram&trolley and bus inside public transport. The metro has not been included in the study as Lausanne is the only city in Switzerland that has it.

The user can also select the structure of the cars fleet. With the sliders it is possible to select the percentages of several technologies for the passenger cars: electric, hybrid, gas, gasoline/diesel and hydrogen. Inside gasoline/diesel cars there is a 60%gasoline/40%diesel [1]. For the buses the values are 10%gasoline/90%diesel [2].

It is also necessary to stand that the word hybrid covers two technologies: HEV (hybrid electric vehicles) and PHEV (plug-in electric vehicles). For the fuel economy calculations it has been considered that a PHEV car runs 40% of the distance on pure electric driving and 60% with the ICE [3]. The PHEV represents in 2050 a 70% of the hybrid vehicles (internal assumption).

The passenger fleet configuration that the user has selected also affects the bus&coach fleet. 4 types of bus&coach have been introduced in the model: diesel, hybrid diesel, CNG (Stoichiometric combustion) and hydrogen fuel cell (combined with electric batteries).

Once the demand is distributed among the different kind of vehicles, each demand is multiplied by the fuel consumption of its respective vehicle in order to obtain the fuel/electricity demand. Finally there is the biofuel slider that allows users to decide on the percentage of fuel with biogenic origins.

The structure of the submodel is shown in the next diagram.

Passenger transport

Civil aviation

Next table contains the forecasted fuel consumption for national flights in Switzerland for the energy scenarios of PROGNOS,2012 [1].

Fuel consumption for national flights [PJ]
2011 2035 2050
WWB 3.4 3.35 3.23
PM 3.4 3.3 3.2
NEP 3.4 3.2 3.1

The value introduced in the calculator (see next table) is the fuel demand per capita, based on the average of these three scenarios.

Fuel consumption per capita for national flights [MJ/inhabitant]
427371343

References

You could leave a comment if you were logged in.
passenger_model.txt · Last modified: 2025/07/03 08:14 by 127.0.0.1